Back
المدرسة
التعريف بالمدرسة
كلمة المديرة
المهام والأهداف
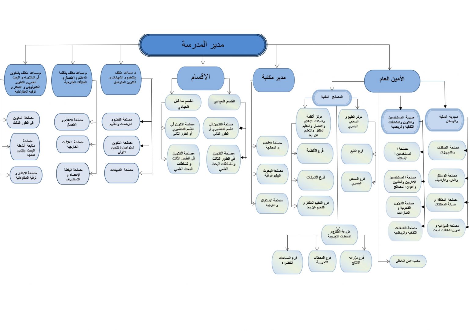
المخطط التنظيمي
المجالس واللجان
مجلس الإدارة
المجلس-العلمي
طاقم المدرسة
قائمة الأساتذة
الطاقم الإداري
الموقع الجغرافي
التنظيم الإداري
الفريق الإداري
المديريات المساعدة
المديرية المساعدة المكلفة بالتعليمات، والشهادات، والتكوين المستمر
الإدارة المساعدة للتكوين الدكتورالي، البحث العلمي والتطوير التكنولوجي، الابتكار وتعزيز ريادة الأعمال
الإدارة المساعدة لأنظمة المعلومات والاتصالات والعلاقات الخارجية
التكوين
مهام التكوين
المسار الدراسي
شروط الإلتحاق بالمدرسة
مسار التخرج
التكوين المستمر
طرق التقييم، الامتحانات والتدريبات
النصوص التنظيمية
فضاء الطالب
فضاء الأساتذة
ما بعد التخرج والبحث
المهام
ما بعد التخرج
الإدارة المساعدة للتكوين الدكتورالي، البحث العلمي والتطوير التكنولوجي، الابتكار وتعزيز ريادة الأعمال
دكتوراه (التسجيلات، التكوين، المناقشات)
ماجستير
دراسات عليا متخصصة
مخابر البحث
عرض مخابر البحث
مختبر الصحة وإنتاج الحيوانات «SPA»
مختبر النظافة الغذائية ونظام ضمان الجودة «HASAQ»
إدارة الموارد الحيوانية المحلية « GRAL »
أحداث علمية (أيام، ندوات، مؤتمرات…)
مشاريع بحثية
إجراءات إيداع واعتماد المطبوعات/مواد الدروس
النصوص التنظيمية
المنشورات العلمية
التعاون
المهام
اتفاقيات وطنية ودولية
برامج التنقل والمنح التعاونية
النصوص التنظيمية
الحياة في المدرسة
ريادة الأعمال
مركز تطوير ريادة الأعمال (CDE)
الحاضنة
BLEU (مكتب الربط بين الشركات والجامعات)
CATI (خلية دعم التكنولوجيا والابتكار)
النصوص التنظيمية
المكتبة
تقديم المكتبة
المكتبة الإلكترونية
المستودع الرقمي
اشتراك SNDL
النظام الداخلي للمكتبة
الوصول إلى الموارد الرقمية / قواعد البيانات
أحدث الإصدارات (الكتب والأطروحات المتاحة)
فرع المدرسة
الحياة الطلابية
بكالوريا جديدة
التسجيل / إعادة التسجيل 2025-2026
دليل التوجيه 2025-2026
الطلاب الأجانب
التعريف بالمدرسة
شروط الإلتحاق بالمدرسة
مسار التخرج
study in algeria موقع
النظام الداخلي
النادي العلمي والثقافي والرياضي
تقديم النادي العلمي
أخبار
استشارات بيطرية
عرض الخدمة
ساعات العمل وتحديد المواعيد
الفريق البيطري
الأسعار وطرق الدفع
الموقع والوصول
حيوانات أليفة
حيوانات المزرعة
تحليلات مختبرية
المدرسة
التعريف بالمدرسة
كلمة المديرة
المهام والأهداف
المخطط التنظيمي
المجالس واللجان
مجلس الإدارة
المجلس-العلمي
طاقم المدرسة
قائمة الأساتذة
الطاقم الإداري
الموقع الجغرافي
التنظيم الإداري
الفريق الإداري
المديريات المساعدة
المديرية المساعدة المكلفة بالتعليمات، والشهادات، والتكوين المستمر
الإدارة المساعدة للتكوين الدكتورالي، البحث العلمي والتطوير التكنولوجي، الابتكار وتعزيز ريادة الأعمال
الإدارة المساعدة لأنظمة المعلومات والاتصالات والعلاقات الخارجية
التكوين
مهام التكوين
المسار الدراسي
شروط الإلتحاق بالمدرسة
مسار التخرج
التكوين المستمر
طرق التقييم، الامتحانات والتدريبات
النصوص التنظيمية
فضاء الطالب
فضاء الأساتذة
ما بعد التخرج والبحث
المهام
ما بعد التخرج
الإدارة المساعدة للتكوين الدكتورالي، البحث العلمي والتطوير التكنولوجي، الابتكار وتعزيز ريادة الأعمال
دكتوراه (التسجيلات، التكوين، المناقشات)
ماجستير
دراسات عليا متخصصة
مخابر البحث
عرض مخابر البحث
مختبر الصحة وإنتاج الحيوانات «SPA»
مختبر النظافة الغذائية ونظام ضمان الجودة «HASAQ»
إدارة الموارد الحيوانية المحلية « GRAL »
أحداث علمية (أيام، ندوات، مؤتمرات…)
مشاريع بحثية
إجراءات إيداع واعتماد المطبوعات/مواد الدروس
النصوص التنظيمية
المنشورات العلمية
التعاون
المهام
اتفاقيات وطنية ودولية
برامج التنقل والمنح التعاونية
النصوص التنظيمية
الحياة في المدرسة
ريادة الأعمال
مركز تطوير ريادة الأعمال (CDE)
الحاضنة
BLEU (مكتب الربط بين الشركات والجامعات)
CATI (خلية دعم التكنولوجيا والابتكار)
النصوص التنظيمية
المكتبة
تقديم المكتبة
المكتبة الإلكترونية
المستودع الرقمي
اشتراك SNDL
النظام الداخلي للمكتبة
الوصول إلى الموارد الرقمية / قواعد البيانات
أحدث الإصدارات (الكتب والأطروحات المتاحة)
فرع المدرسة
الحياة الطلابية
بكالوريا جديدة
التسجيل / إعادة التسجيل 2025-2026
دليل التوجيه 2025-2026
الطلاب الأجانب
التعريف بالمدرسة
شروط الإلتحاق بالمدرسة
مسار التخرج
study in algeria موقع
النظام الداخلي
النادي العلمي والثقافي والرياضي
تقديم النادي العلمي
أخبار
استشارات بيطرية
عرض الخدمة
ساعات العمل وتحديد المواعيد
الفريق البيطري
الأسعار وطرق الدفع
الموقع والوصول
حيوانات أليفة
حيوانات المزرعة
تحليلات مختبرية
البحث عن:
اختر لغة
العربية
العربية
English
Français
المخطط التنظيمي
Home
المخطط التنظيمي
الهيكل التنظيمي للمدرسة الوطنية للطب البيطري